¶à±¦µç¾º

»¶Ó­»á¼û¶à±¦µç¾º¹Ù·½ÍøÕ¾
¼Æ»®½â¾öר¼Ò | ¹ÉƱ´úÂ룺002630
¹«Ë¾ÐÂÎÅ| ÐÐÒµ×ÊѶ| µ³½¨¶¯Ì¬| ͨ¸æÍ¨Öª
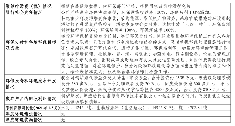
¶à±¦µç¾ºÄÜÔ´ÕÅÒ´ÉúÎïÖÊ·¢µçÓÐÏÞ¹«Ë¾ÇéÐÎÐÅÏ¢¹ûÕæ±í£¨2021ÄêµÚÒ»¼¾¶È£©
2021-05-03

0000-1.jpg

0000-2.jpg

0000-3.jpg

0000-4.jpg

0000-5.jpg

1Ô¯Ôü×Ô²â.pdf

3ÔÂÑÌÆø×Ô²â.pdf


?
¡¾ÍøÕ¾µØÍ¼¡¿¡¾sitemap¡¿